Kapitolu 2: Fattur 15 simili għal Krϋppel Jrażżan il-Proliferazzjoni taċ-Ċelloli Mesanġjali Glomerulari Renali permezz tat-Tisħiħ tal-Konjugazzjoni P53 SUMO1
May 12, 2022
Għal aktar informazzjoni. kuntatttina.xiang@wecistanche.com
3 RIŻULTATI
3.1|Screening ta' ġeni li jorbtu KLF15-permezz ta' ChIP-Seq f'MCs glomerulari renali primarji
Biex nidentifikaw il-ġeni tas-sieħba li jorbtu direttament ta 'KLF15, għamilna analiżi ChlP-Seq u fl-aħħar skrijnajna 2478 ġene. L-analiżi GO ta 'dawn il-ġeni permezz tal-għodda fil-websajt www.uniprot.org (Figura 1A, B) kixfet termini ta' funzjoni molekulari assoċjati ma '1941 ġeni, termini ta' komponenti ċellulari relatati ma '1662 ġeni u termini ta' proċess bijoloġiku relatati ma '1766 ġeni. Peress li l-għan tagħna kien li nsiru nafu kif KLF15 jaffettwa l-MCs, aħna ffukajna fuq ġeni relatati mal-proċess taċ-ċelluli. Fost l-1315 ġeni relatati mal-proċess taċ-ċelluli, instabu 74 ġeni li jipparteċipaw fi proċessi taċ-ċiklu taċ-ċelluli; speċifikament, dawn il-ġeni pparteċipaw fiċ-ċiklu taċ-ċelluli mitotiċi, it-tranżizzjoni tal-fażi taċ-ċiklu taċ-ċelluli u proċessi oħra (Figura 1C, D). Barra minn hekk, analizzajna l-ġeni involuti fit-tkabbir u sibna li kienu relatati mat-tkabbir tal-iżvilupp, it-tkabbir taċ-ċelluli u tipi oħra ta 'tkabbir (Figura 1E).

3.2|Screening ta' ġeni regolati b'mod differenzjat f'MCs glomerulari renali li jesprimu żżejjed KLF15-bl-użu ta' SILAC u LC/MS
L-analiżi SILAC u LC/MS ta 'HRMCs li jesprimu żżejjed KLF15 meta mqabbla ma' ċelloli tal-ġenituri wasslu għall-identifikazzjoni ta '1357 proteina. Aħna użajna d-DAVID u l-IPA biex nakkwistaw id-dominji GO u l-mogħdijiet en-riched tal-proteini kwantifikati identifikati minn SILAC. Interessanti, ħafna termini relatati mal-funzjoni bijoloġika tal-proteini kienu fost l-aqwa 30 termini GO arrikkit b'mod sinifikanti, inkluż ir-regolamentazzjoni tal-proċess metaboliku tal-aċidu amminiku ċellulari, il-kumpless tal-proteasome, it-twaħħil tal-proteini, u t-termini ta 'traskrizzjoni u traduzzjoni, li kollha huma relatati mill-qrib ma' ubikwitinazzjoni (Figura 2A). Il-Figura 2B turi l-aqwa 30 termini tal-mogħdija sinifikattivament arrikkit. Diversi termini tal-proċess bijoloġiku, inklużi t-termini tal-proteasome u tal-mard newrodeġenerattiv, kienu wkoll relatati mal-ubiquitination.

Ikklikkja biex tkun taf dwarcistanchegħall-bejgħ bid-dettalji
3.3|Analiżi bijoinformatika tal-ġeni li jorbtu KLF15-li huma potenzjalment assoċjati mal-proliferazzjoni tal-MC glomerulari renali
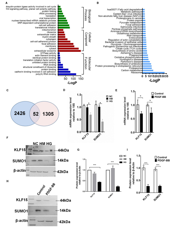
Biex tesplora l-ġeni li jorbtu KLF15-li huma potenzjalment assoċjati magħhomglomerulari renaliProliferazzjoni MC, għamilna analiżi bijoinformatika tad-dejta ChIP-Seq u d-dejta SILAC-LC/MS. Tnejn u ħamsin ġeni ġew skrinjati (Tabella 2 u Figura 2C), u ħamsa minn dawn il-ġeni, inkluż SUMO1, fattur inibitorju tal-migrazzjoni tal-makrofagi (MIF), fattur ta’ bidu ewkarjotiku (EIF), fattur tat-tkabbir qisu l-insulina (IGF) u reticulocalbin (RCN). ), kienu relatati mill-qrib magħhomproliferazzjoni taċ-ċelluli. Peress li l-GO u l-analiżi tal-mogħdija tal-proteini espressi b'mod differenzjali ssuġġerew li l-ġeni skrinjati kienu relatati prinċipalment mal-proċess ta 'ubiquitination, aħna kkonkludejna li SUMO1, membru tal-familja tal-proteini simili ubiquitin (UBL), jipparteċipa f'modifika ta' wara t-traduzzjoni simili għal ubiquitination bħala l-ġene fil-mira tal-KLF15.
Ammonti dejjem jiżdiedu ta 'evidenza indikaw li HG huwa wieħed mill-fatturi ewlenin li jinduċu l-iżvilupp ta' nefropatija dijabetika, u jippromwovi l-proliferazzjoni tal-MC u żieda fis-sinteżi tal-matriċi in vitro.25 Studju preċedenti wera li PDGF-BB huwa essenzjali għall-proliferazzjoni tal-MC qabel l-iżvilupp. ta 'glomerulosclerosis fi glomerulonefrite sperimentali.26 Wara li kkonferma li l-MCs kienu stimulati minn HG jew PDGF-BB in vitro, aħna skoprejna bidliet fl-espressjoni ta' KLF15 u SUMO1 kemm fl-RNA kif ukoll fil-proteina.
livelli u sabet li dawn il-molekuli kellhom xejriet simili (Figura 2D-l). Fl-aħħarnett, iddeterminajna li SUMO1 huwa l-ġene fil-mira ta 'KLF15.

3.4|KLF15 jirregola l-espressjoni tal-ġeni SUMO-1 billi jorbot ma' reġjun promotur CACCCA-SUMO-1 ta' 16 bp u motif b'ħafna C plus A
Aħna użajna l-MEME suite(http://meme-suite.org/tools/meme) biex nikkaratterizzaw il-motifi tal-irbit tal-KLF15- tat-52 ġene skrinjat mid-dejta tal-KLF15 ChlP-Seq u identifikajna l-motif tal-irbit tal-KLF (Figura 3A). Barra minn hekk, analizzajna aktar minn elf bażi 'l fuq mill-promotur SUMO1 u sibna li KLF15 seta' jagħraf u jorbot ma' sekwenza ta' 16 bp (nukleotidi -205~-199) inkluż - CACCCA-(Figura 3B) .ChIP-PCR ikkonferma li KLF15 huwa marbut mal-promotur SUMO1, u r-riżultati wrew espressjoni ogħla b'mod sinifikanti ta 'SUMO1 fil-grupp ta' antikorpi anti-KLF15 milli fil-grupp ta 'kontroll fl-isfond (Figura 3C).
Barra minn hekk, għamilna analiżi ta' reporter dual-luciferase biex tikkonferma r-relazzjoni ta' mira bejn SUMO1 u KLF15. Il-grupp ta 'promotur SUMO1 tat-tip selvaġġ wera attività ta' luciferase ogħla mill-gruppi tal-vettur pGL3 u mutanti fl-HRMCs, u l-attività żdiedet b'mod sinifikanti b'espressjoni żejda ta 'KLF15. It-titjib fl-attività tal-luċiferażi ġew maqluba permezz ta 'trasfezzjoni bi plasmid li jesprimi r-reġjun promotur mutant (Figura 3D). Meħuda flimkien, din id-dejta tissuġġerixxi li SUMO1 huwa mira traskrizzjoni diretta ta 'KLF15.



3.5 |Screening ta' P53 bħala s-sottostrat ta' SUMOylation ta' SUMO1
Modifiki SUMO huma modifiki wara t-traduzzjoni espressi b'mod wiesa 'fl-ewkarjoti. Konjugazzjoni riversibbli ta 'dawn il-modifiki għall-proteini sottostrat hija magħrufa wkoll bħala SUMOylation, li għandha rwol importanti fir-regolamentazzjoni tal-funzjonijiet tal-proteini fil-mira u tipparteċipa aktar f'diversi proċessi bijoloġiċi, bħal trasport nukleoċitoplasmiku, regolazzjoni traskrizzjoni, apoptożi, stabilizzazzjoni tal-proteini, risponsi għall-istress u progression taċ-ċiklu taċ-ċelluli.27 Biex tesplora l-molekuli ta 'sinjalazzjoni downstream konjugati direttament minn SUMO1, għamilna analiżi tan-netwerk ta' SUMO1 bl-użu tad-database IPA, u d-dejta wriet li SUMO1 jista 'jikkonjuga direttament ma' P53, APP, JUN u AKT, fost oħrajn. proteini (Figura 4A-C). Inizjalment għażilna P53 bħala molekula downstream ta 'SUMO1 minħabba li hija proteina magħrufa li hija relatata mill-qrib mal-proliferazzjoni taċ-ċelluli.28.29 Barra minn hekk, użajna softwer SUMOsp biex inbassru s-sekwenzi SUMOylation possibbli ta' P53invariousspecies u sibna li P53 kellu s-sekwenza SUMOylation( Figura 4D). Biex niddeterminaw jekk P53 hux tabilħaqq modifikat minn SUMOylation, aħna trasfettati HRMCs b'mod temporanju b'plasmid ta' espressjoni eċċessiva SUMO1 jew SUMO1 siRNA. Kemm ir-riżultati tal-IP kif ukoll tal-Western blot żvelaw xejriet fil-bidliet tal-espressjoni ta' SUMO1-P53 u P53 li kienu konsistenti mal-bidliet. f'SUMO1 (Figura 4E-J). Din id-dejta tindika li P53 huwa sottostrat ta 'SUMOylation ta' SUMO1.


3.6 |KLF15 jinibixxi l-proliferazzjoni MC billi jippromwovi l-espressjoni SUMO1 u P53 SUMOylation
Biex nistabbilixxu r-regolamentazzjoni tal-P53 SUMOylation u l-proliferazzjoni MC minn KLF15 u SUMO1, intervjenejna b'espressjoni KLF15 jew SUMO1 f'HRMCs u ttrattati HRMCs b'PDGF-BB. Fost HRMCs ittrattati b'PDGF-BB, ċelluli trasfettati bil-plasmid ta' espressjoni żejda KLF15 urew espressjoni ogħla ta' SUMO1-P53, P53, KLF15 u SUMO1 minn ċelluli trasfettati bil-plasmid ta' kontroll KLF15. L-istess bidliet f'SUMO1-P53, P53 u SUMO1 instabu fiċ-ċelloli trasfettati bil-plażmidi ta' espressjoni żejda SUMO1, filwaqt li l-espressjoni KLF15 ma nbidlitx f'dawn iċ-ċelloli (Figura 5A-F). PDGF-BB huwa wieħed mill-aktar fatturi ta 'tkabbir effettivi ta' MCs deskritti s'issa, u ġie osservat rispons proliferattiv ta 'HRMCs għal PDGF-BB. Kif muri fil-Figura 5G, H, il-persentaġġ ta 'ċelloli EdU-pożittivi żdied b'mod sinifikanti bl-amministrazzjoni ta' PDGF-BB rikombinanti. Ir-riżultati tat-tbajja 'EdU indikaw li kemm KLF15 kif ukoll SUMO1 espressjoni żejda inibita l-proliferazzjoni taċ-ċelluli indotta minn PDGF-BB (Figura 5G, H).

Biex tikseb aktar għarfien dwar ir-rwoli ta 'KLF15 u SUMO1 fil-proliferazzjoni ta' HRMCs, aħna trasfettajna ċelloli b'siRNA SUMO1 biss jew kotransfettajnahom b'siRNA SUMO1 u plasmid ta' espressjoni eċċessiva KLF15. Ir-regolazzjoni 'l isfel ta' SUMO1 ma affettwax l-espressjoni ta 'KLF15, iżda l-livelli ta' espressjoni ta 'SUMO 1-P53 u P53 ovvjament naqsu wara t-trasfezzjoni ta' SUMO1 siRNA (Figura 6A-C). Barra minn hekk, meta l-espressjoni ta 'SUMO1 ġiet inibita, il-livelli ta' espressjoni ta 'SUMO1-P53 u P53 ġew imrażżna wkoll anke f'ċelloli li jesprimu żżejjed KLF15 (Figura 6D-F). Imbagħad, il-proliferazzjoni MC ġiet evalwata bl-użu ta 'assay ta' tbajja EdU. SUMO1 RNAi saħħaħ l-effett proliferattiv ta 'PDGF-BBon HRMCs, u l-grupp kotransfettat bil-plasmid ta' espressjoni eċċessiva KLF15 u SUMO1 siRNA kellhom aktar ċelloli EdU-pożittivi mill-grupp kotransfettat bil-plasmid ta 'espressjoni eċċessiva u s-sekwenza ibrida ta' kontroll siRNA (Figura 6G, H) . Aħna, għalhekk, nikkonkludu li KLF15 jrażżan il-proliferazzjoni ta 'MC billi jsaħħaħ P53 SUMOylation.

3.7|L-espressjoni globali ta' SUMO1 u P53 f'MCs glomerulari hija korrelatata b'mod negattiv mal-proliferazzjoni ta' MC fin-nefrite Thy-1 tal-firien
Nefrite Anti-Thy1 hija mudell klassiku ta 'glomerulonefrite proliferattiva mesanġjali awtolimitata b'fażi proliferattiva u fażi ta' rkupru. Injettajna antikorp Thy1 fil-firien Wistar biex noħolqu dan il-mudell. Kemm in-nitroġenu tal-urea fis-serum kif ukoll il-krejatinina m'għandhom l-ebda bidla sinifikanti bejn il-firien ta' kontroll u l-firien mudell (Figura S1). Proliferazzjoni mesanjali mmarkata u akkumulazzjoni ta 'ECM ġew osservati matul il-fażi proliferattiva (jiem 5 u 7) fil-firien mudell, u n-numru ta' MCs naqas matul il-fażi ta 'rkupru fil-jum 10 (Figura 7A). Aħna skoprejna wkoll il-bidliet fl-espressjoni fil-markatur tal-proliferazzjoni taċ-ċelluli PCNA mill-IHC (Figura 7A, B). Il-livelli ta 'PCNA żdiedu fil-jum 5, laħqu l-ogħla livell fil-jum 7 u naqsu f'jum 10 (Figura 7F). Analiżi Western blot wriet li l-espressjoni tal-proteini ta 'P53, SUMO1 u KLF15 fi glomeruli iżolati kienet aktar baxxa fil-gruppi tal-mudell milli fil-grupp ta' kontroll (Figura 7C, D), konsistenti mar-riżultati immunoistokimiċi (Figura 7E, F). Dawn ir-riżultati jindikaw li l-proliferazzjoni anormali ta 'MCs fil-firien mudell anti-Thy1 hija relatata mal-espressjoni ta' livell baxx ta 'KLF15 u SUMO1. L-interferenza mal-espressjoni ta 'dawn il-molekuli hija mistennija li ttaffi l-fenotip patoloġiku fil-firien.


4 DISKUSSJONI
Il-glomerulihuma l-unitajiet tal-filtrazzjoni tal-kliewi. Tfixkil tal-funzjoni glomerulari jista 'jkun ikkawżat minn patoloġija glomerulari primarja jew jista' jkun sekondarju għal mard sistemiku. Bidliet mesanġjali dehru wara korriment glomerulari inkluż iperproliferazzjoni ta 'MCs segwita minn produzzjoni eċċessiva ta' ECM (espansjoni mesanġjali) u produzzjoni ta 'kimoattractant għal ċelluli infjammatorji. Għalhekk, il-modulazzjoni tar-risponsi MC, speċjalment il-proliferazzjoni anormali, hija approċċ terapewtiku ġdid. KLF15 hija proteina li għandha rwol regolatorju bħala fattur ta 'traskrizzjoni billi torbot ma' sekwenzi speċifiċi tad-DNA. Bosta studji rrappurtaw li KLF15 huwa involut fir-regolamentazzjoni tal-proliferazzjoni taċ-ċelluli. Pereżempju, instab li KLF15 jipparteċipa fl-inibizzjoni ta 'mogħdijiet ta' sinjalazzjoni relatati mal-proliferazzjoni MC, 15,30 iżda l-ġene fil-mira diretta tiegħu ma ġiex irrappurtat fil-letteratura. Għalhekk, dan l-istudju kien jinvolvi prinċipalment screening konġunt tal-livelli ta 'traskrizzjoni u traduzzjoni biex jiġi identifikat il-ġene fil-mira diretta ta' KLF15.
KLF15 jirregola ġeni differenti fi speċi differenti u f'tessuti u organi differenti. Fil-proċess li jirregola l-proliferazzjoni ta 'MCs, KLF15 jaffettwa l-espressjoni ta' ġeni multipli u jipparteċipa f'mogħdijiet multipli.131,32 Biex tesplora l-ġeni fil-mira diretta ta 'KLF15, użajna ChIP-Seg.Klein RH u l-kollegi tiegħu użaw ChlP-seq teknoloġija biex tistudja r-regolamentazzjoni tal-KLF7 fuq id-divrenzjar taċ-ċelluli epiteljali tal-kornea.33 Ying M et al użaw din it-teknika biex jistudja l-effett inibitorju ta’ KLF9 fuq il-pluripotenza tal-glioblastoma.34Imqabbel ma’ ChlP-chip, ChIP-Seq jippermetti analiżi vera tal-ġenoma kollu b'riżoluzzjoni ogħla, sensittività ta 'skoperta ogħla u domanda ta' daqs tal-kampjun aktar baxx. 35 Aħna użajna ChP biex niksbu l-frammenti tad-DNA marbuta direttament minn KLF15, u wara paragun u analiżi ma 'GenBank, aħna skrijnajna 2478 ġeni fil-mira possibbli. Permezz ta' analiżi ta' GO u mogħdijiet, identifikajna ħafna ġeni fil-mira involuti fiċ-ċiklu taċ-ċelluli u l-proċessi ta' proliferazzjoni.
L-esperimenti ChlP-Seq jeħtieġu PCR għall-amplifikazzjoni tas-sinjal ta 'skoperta, u xi grad ta' preġudizzju matul il-proċess ta 'amplifikazzjoni huwa inevitabbli. Barra minn hekk, ChIP-Seq jikseb biss il-ġeni li KLF15 jista 'jorbot u ma jindikax il-bidliet li jseħħu fl-espressjoni ta' dawn il-ġeni meta l-espressjoni ta 'KLF15 tinbidel. Aħna użajna l-analiżi tal-proteomika SILAC-LC/MS biex nikkumpensaw għal dawn in-nuqqasijiet. Din it-teknika tipprovdi informazzjoni dwar il-proteini kollha li l-espressjoni tagħhom tinbidel wara regolazzjoni minn KLF15, inklużi l-proteini regolati direttament minn KLF15 u l-proteini li huma regolati indirettament jew modifikati wara t-traduzzjoni. L-HRMCs ġew ikkultivati bl-użu ta 'SILAC, u KLF15 kien espress iżżejjed fiċ-ċelloli permezz tat-trasfezzjoni tal-plasmid. Il-proteini nġabru għal skoperta LC/MS, u nkisbu 1357 proteini espressi b'mod differenzjali. L-analiżi tal-GO u tal-mogħdija wrew li wħud mill-proteini espressi b'mod differenzjali kienu involuti fl-ubiquitination. Id-dejta tal-ġeni u tal-proteini ġew intersetati. Il-ġeni mhux relatati mal-iskop tar-riċerka u l-ġeni mhux regolati direttament minn KLF15 tneħħew; fl-aħħar mill-aħħar, ġew skrinjati 52 ġeni. Fost dawn, intgħażlu l-ħames ġeni bl-aktar differenzi ovvji ta 'espressjoni li kienu l-aktar relatati mill-qrib mal-proliferazzjoni. Minħabba r-riżultati magħquda tal-analiżi tal-mogħdija, l-analiżi tal-espressjoni ta 'SUMO1 u KLF15 f'HRMCs proliferanti, ChlP-PCR u analiżi ta' reporter ta' luciferase doppju, il-proteina SUMO1 intgħażlet bħala l-ġene fil-mira ta 'KLF15.
Minbarra l-ubiquitin, qed jiġu identifikati għadd dejjem jikber ta ' UBLproteins,3637 inkluż SUMO,38 prekursur newrali espress minn ċelluli, 8(NEDD8)3940 regolat b'mod 'l isfel u ġene stimulat bl-interferon 15(ISG15),41. Dawn il-proteini li jimmodifikaw jirregolaw b'mod qawwi varjetà ta 'proċessi bijoloġiċi. Iż-żieda kovalenti ta 'SUMO mas-sottostrati, imsejħa SUMOylation, hija modifika ta' wara t-traduzzjoni involuta f'serje ta 'proċessi ċellulari, inkluż trasport nukleari-ċitosoliku, regolazzjoni traskrizzjoni, apoptożi, kontroll tal-istabbiltà tal-proteini, risponsi għall-istress u progressjoni taċ-ċiklu taċ-ċelluli.27SUMO huwa tipikament. mehmuża ma 'residwi ta' lisina aċċettatur ta 'sottostrati ta' proteina li jħaddnu sekwenza ta 'kunsens u tikkontribwixxi għar-regolamentazzjoni ta' interazzjonijiet proteina-proteina kif ukoll għall-kompartimentazzjoni subċellulari u l-istabbiltà tal-proteini.2 sUMO1, bħala membru tal-familja SUMOS, jista 'jaffettwa l-proliferazzjoni taċ-ċelluli billi jimmodifika s-sottostrat u l-istabbilizzazzjoni tal-proteini regolatorji taċ-ċiklu taċ-ċelluli.43 Għalhekk, flimkien mar-rapport tal-letteratura u r-riżultati komprensivi ta 'screening u analiżi, aħna ffukajna fuq kif KLF15 jirregola l-effett ta' SUMO1 fuq il-proliferazzjoni taċ-ċelluli mesanġjali.
Biex nidentifikaw is-sottostrati ta 'SUMO1, għamilna analiżi tan-netwerk ta' SUMO1 bl-użu tad-database IPA u s-softwer SUMOsp. Flimkien ma 'riċerka ppubblikata dwar P53, id-dejta tal-iskrining inizjali tagħna ssuġġeriet P53 bħala molekula downstream ta' SUMO1 bis-sekwenza SUMOylation YKxD/E. Studji preċedenti wrew li P53 kien sottostrat ta 'SUMOylation,45 u konjugazzjoni mtejba ta' P53 SUMO1 ippromwoviet l-istabbiltà u l-attività ta 'P53 u indotta se-nexxence.46 Fl-istudju tagħna, interferenza mal-espressjoni ta' SUMO1 f'HRMCs ipproduċiet l-istess xejriet ta 'bidla fl- SUMO1-P53 u P53, li jindika li P53kien sottostrat ta' SUMOylation ta' SUMO1.
Evidenza emerġenti indikat li SUMOylation u de-SUMOylation għandhom rwoli f'ħafna mard nefropatiku, bħal disġenesi renali, karċinoma renali, mard glomerulari, apoptosi tal-podoċiti, u ipertoniċità tal-medulla renali, ħsara akuta fil-kliewi u nefrolitijasi.7-51 Biex tiċċara l- relazzjoni fost KLF15, SUMO1, P53 SUMOylation u proliferazzjoni MC, wettaqna serje ta 'trattamenti ta' trasfezzjoni fuq ċelloli li kienu għaddew minn proliferazzjoni indotta minn PDGF-BB. L-espressjoni żejda ta 'KLF15 irregolat 'l fuq l-espressjoni ta' SUMO1, filwaqt li l-espressjoni żejda ta 'SUMO1 ma affettwatx l-espressjoni ta' KLF15. L-espressjoni żejda KLF15 jew SUMO1 żiedet is-SUMOylation ta 'P53 u antagonizzat il-proliferazzjoni taċ-ċelluli indotta minn PDGF-BB. Meta l-espressjoni ta 'SUMO1 ġiet inibita, is-SUMOylation ta' P53 ġiet inibita wkoll, u KLF15 tilef l-effett antagonistiku tiegħu fuq il-proliferazzjoni taċ-ċelluli. In vivo. il-proliferazzjoni ta 'MCs żdiedet gradwalment b'aggravament ta' nefrite proliferattiva mesanġjali, filwaqt li l-espressjoni ta 'KLF15, SUMO1 u P53 naqset b'mod sinifikanti. Meta wieħed iqis l-osservazzjonijiet integrati fiċ-ċelloli u t-tessuti, aħna nikkonkludu preliminarjament li KLF15 jirregola s-SUMOylation ta 'P53 permezz ta' SUMO1, u b'hekk jinibixxi l-proliferazzjoni ta 'MC.

5 KONKLUŻJONIJIET
Xi studji indikaw li KLF15 għandu rwol importanti fir-regolamentazzjoni tal-proliferazzjoni tal-MCs. F'dan ix-xogħol, esplorajna l-mekkaniżmi ta 'soppressjoni tal-proliferazzjoni MC medjata minn dan il-fattur ta' traskrizzjoni. Aħna identifikajna SUMO1 bħala l-mira primarja ta 'KLF15 fl-MCs permezz ta' analiżi tal-bijoinformatika li jinvolvu ChIP-Seq u SILAC-LC/MS. Barra minn hekk, bl-għajnuna tad-database tal-IPA u s-softwer SUMOsp, iddeterminajna li P53 kien sottostrat dirett ta 'SUMO1. Esperimenti in vitro u in vivo kkonfermaw li KLF15 jista 'jippromwovi l-espressjoni ta' SUMO1 u s-SUMOylation ta 'P53 imbagħad jinibixxi l-proliferazzjoni ta' MCs (Figura S2). Dawn ir-riżultati jikkontribwixxu għall-fehim tar-rwol regolatorju ta 'KLF15 fil-proliferazzjoni ta' MC u jipprovdu bażi teoretika biex jinstabu trattamenti ġodda għal mard tal-kliewi relatat mal-proliferazzjoni ta 'MC.
